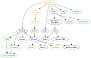
Source tree, reconstructed by Evan "Hendricks266" Ramos
Source ports are versions of a game that have been modified to allow it to run on a different platform. For Duke Nukem 3D, various source ports are available to make the game compatible with modern operating systems, most commonly Windows.
Source ports of Duke Nukem 3D cannot run without the files from either the shareware version, which can be downloaded for free, or one of the full versions of the game.
Ports for general use[]
- JFDuke3D – a port for Windows, Linux, and other operating systems by Jonathon "JonoF" Fowler, with help from Ken Silverman. This port was based on the original Duke Nukem 3D source code. Code from JFDuke3D was integral to the development of Duke Nukem 3D: Megaton Edition as well as several future source ports, most notably EDuke32. First released between 2003 and 2005, the latest build is from March 3, 2024 with development resuming in 2020.
- EDuke32 – a port for Windows, Linux, x86_64, and Mac OS X. This is the most actively updated and advanced port. Started by Richard "TerminX" Gobeille in late 2004, EDuke32 is based on EDuke 2.0 and the JFDuke3D port.
- Rednukem – a port by Alexey "Nuke.YKT" Khokholov of Duke Nukem 3D, Redneck Rampage, Redneck Rampage Rides Again, and Duke Nukem 64 for Windows, Linux, and others operating systems. Rednukem is built on EDuke32 as well as the original Duke Nukem source code.
- DukeGDX – a port by Alexander "M210" Makarov that supports the Atomic Edition as well as Duke Nukem 3D: 20th Anniversary World Tour. This port is built on libGDX for the Java Runtime Environment and is part of the larger BuildGDX framework. A fork exists called NuBuildGDX.
- RAZE – a port of the Build engine backed by GZDoom technology. The most recent version is based on JFDuke3D, with World Tour support backported from DukeGDX.
Multiplayer-specific ports[]
- NetDuke32 – a fork of an older version of EDuke32 with the sole purpose of supporting multiplayer.
- rDuke – a fork of xDuke with an emphasis on multiplayer functionality. It gets its name from the first initial of its author, Radar.
Historical ports[]
- Fusion - Fusion is a 32bit OpenGL port of Duke Nukem 3D with a focus on peer to peer network stability and ease of use. Last updated in April 15, 2020.
- Duke3dw – a fork by Ben "ProASM" Smit based on JFDuke3D. Latest is 4.4.0 from September 15. 2018.
- icculus.org/duke3d – a port for BeOS, FreeBSD, Linux, Mac OS X, Solaris, Windows, and other operating systems. This port was built from the original Duke Nukem 3D source code.
- Duke3d_w32 – a Windows 32-bit port by David "Rancidmeat" Koenig, based on the Icculus port. Latest version is Build 20.3 from July 23, 2006.
- xDuke – a Windows port based on Duke3d_w32, also known as Rancidmeat Reloaded. This port was often used to play online games.
- Chocolate Duke3D – a port for Windows, Linux, and MacOS X based on xDuke. This port was meant to preserve and document the Duke Nukem 3D source code for educational purposes. Latest commit is from March 9, 2019.
- hDuke – a multiplayer port for Windows. This port's development was poorly documented. In 2020, hDuke was temporarily renamed HYANG and later YANG2020. This was likely a play on words, referencing the fact that YANG, a long-established multiplayer launcher for Duke Nukem 3D, shared its name with the Andrew Yang 2020 presidential campaign.
- nDuke – a Windows port developed by Sérgio Luis Bertó based on xDuke 19.7.1. It features advanced capabilities for online play. (Mirror)
- lDuke - Lemo's Duke3D, an OpenGL engine reconstruction whose site was last updated on December 27, 2003.
- OpenDuke - an early attempt to clone Duke Nukem 3D predating the release of the game code.
- GLDuke - similar attempt to OpenGL by Jean-Philip Desjardins. Previously WinEDuke.
- ZDuke - early port attempt by ZDoom creator Marisa Heit.
Non-PC ports[]
- Duke Nukem 3D for Amiga, Mac, and MorphOS
- AmiDuke - Amiga
- AmiDuke AGA - Amiga AGA
- JFDuke3D - Amiga
- EDuke32 - RISC OS
- Duke 3DS - Nintendo 3DS
- EDuke3D 3DS - Nintendo 3DS
- Duke Nukem 3D for PSP - PlayStation Portable
- Zombie Crisis PSP - Zombie Crisis PlayStation Portable
- Duke Nukem 3D by Chilly Willy - PlayStation Portable
- Duke3D-PSP - PlayStation Portable
- Duke Nukem 3D (JFDuke3d) by Sergey Galushko (Crow_bar) - PlayStation Portable
- EDuke32 Wii - Nintendo Wii
- Jfduke3d-vita - PlayStation Vita
- EDuke321 Vita - PlayStation Vita
- EDuke32 Switch - Nintendo Switch
- XDuke XBox - Xbox
- Borg Nukem Xbox - Borg Nukem Xbox
- Zombie Crisis XBox - Xbox
- Duke It Out On DC - Sega Dreamcast
Comparison of ports[]
| EDuke32 | Rednukem | DukeGDX | Raze | Megaton | World Tour | ||
|---|---|---|---|---|---|---|---|
| Renderer | |||||||
| Palette emulation | |||||||
| MIDI playback | |||||||
| Controller support | |||||||
| Demo playback | |||||||
| Support for World Tour episode | |||||||
| Forked from | |||||||
| Additional features | |||||||